
Health Informatics Standards
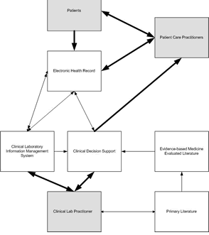
The Division's support of various standards activities over its fifteen years of the Division's history has been driven by the perception that the clinical laboratory has always been a major provider of information for healthcare and will continue to be vital in an Electronic Health Record (EHR) environment as shown in the Figure above. Hence the LISMI Division has supported the various voluntary consensus standards activities that have now become part of an international framework. The challenge for the near future will continue to be to ensure that the common conventions documented in American National Standards also become a part of International Standards that lead to an interoperable healthcare information domain. Interoperability consists of both content and implementation dimensions. The Implementation dimension is well managed within the US by the IEEE-Computer Society which also hosts the US Technical Advisory Group (US TAG) to ISO/IEC Joint Technical Committee 1 (JTC1) with particular emphasis on Subcommittee 7 (SC7) on Software Engineering. LISMID will work very closely with these implementation standards bodies to bring to the the Association for Diagnostics & Laboratory Medicine (formerly AACC) membership information that will enable clinical laboratorians to master the needed skills profile for harnessing information science and technology to serve the clinical laboratory. LISMI Division will work with other specialty societies, in addition to working with the IEEE-CS, to devise forums with the best focus for the clinical laboratorian.
the Association for Diagnostics & Laboratory Medicine (ADLM) Annual Meeting LISMI Division Events
The ADLM’s Annual meetings that include the LISMI Division’s Annual meeting have become important forums for conveying to both the Division and the ADLM membership the key events and emerging challenges for informatics in the clinical laboratory. This meeting forum is on its way to becoming a critical component in reaching out to the individual Suppliers of products and services to the clinical laboratory about the critical health informatics issues for the healthcare enterprise. Each of the Division’s past Annual meetings have featured key speakers on this topic:
| Year | Speaker | Topic |
| 1996 | Linda Kloss | Informatics Standards for the EHR |
| 1997 | Stephen Steindel | (CDC) CDC Informatics Programs for Public Health |
| 1998 | Solomon Appavu | ANIS HISB Publicity, Information and Education Program |
| 1999 | David Sundwall | LHP Standards Needs |
| 2000 | ||
| 2001 | ||
| 2002 | David Chou | System Security |
| 2003 | David Lacher | Federal Consolidated Health Informatics Initiative |
| 2004 | Ray Aller | Clinical Laboratory Name Terminologies |
American Medical Informatics Association (AMIA)
Another meeting of importance to clinical laboratorians is the American Medical Informatics Association Fall Symposium. The LISMI Division has been working to present the perspective of the clinical laboratorian to the health informatics community in general at this meeting.
ADLM EHR Website
A joint activity of the ADLM LISMI Division with the University of Washington has been collaboration on web site about the Electronic Health Record with discussion about the relationship to the clinical laboratory. It is located at http://www.ehrweb.org .
ADLM Work With HIMSS
At the 2001 Annual Meeting in Chicago, The LISMID sponsored a presentation by HIMSS on its “Integrating the Healthcare Enterprise – IHE” by the Health Information Management System Society, the leading society for managers of information systems in healthcare enterprises. HIMSS is now an ANSI HISB member.
Work with Other ADLM Divisions
As various capabilities are identified in the standards body activities or are described during meetings such as the AMIA Fall Symposium program, many opportunities for drawing on these specialty expertise present themselves within the LISMI and other ADLM Divisions. Thus, the LISMI Division will work to involve individuals from these other Divisions to bring the various contributions to bear. Please contact the LISMI Division Chair about liaison activities.